

精准医学时代,探索疾病的微小分子变化已成为诊断与治疗的关键。糖尿病性白内障作为糖尿病患者的常见并发症,其术前精准诊断对于降低手术风险、改善预后至关重要。
上海交通大学医学院附属第九人民医院眼科苏蕴副研究员、范先群教授、郭涛主任医师与华东师范大学万晶晶教授团队合作,开发了一种基于纳米颗粒增强激光解吸电离质谱(NELDI-MS)的新方法,仅需10纳升(nL)泪液,在30秒内即可实现对糖尿病性白内障的精准、无创诊断,并成功揭示了糖尿病性白内障在眼表与眼内独特且密切相关的代谢重编程规律。相关研究成果在线发表于《自然通讯》(Nature Communications)。
直面痛点:追寻无创诊断的“金钥匙”
泪液作为一种完全无创、易于获取的眼部体液永华配资,蕴含着丰富的疾病分子信息,是理想的无创诊断生物标志物来源。然而,非刺激性泪液的量极少(单次仅微升级),且其中代谢物浓度低,对分析技术的灵敏度与通量提出了极高要求。传统的液相色谱-质谱联用技术所需样本量大、前处理复杂、分析时间长,难以应用于临床泪液样本的高通量检测。
该研究团队另辟蹊径,构建了高性能的纳米颗粒增强激光解吸电离质谱平台。该平台利用自主研发的铁纳米颗粒作为基质,将代谢物检测的信号响应提升了1-3个数量级,同时实现了高通量(每个样本检测时间
基于NELDI-MS的泪液代谢指纹无创诊断糖尿病性白内障
破壁而行:10纳升泪液,实现精准诊断
利用该创新技术,研究团队对168名白内障患者(包括86名糖尿病性白内障和82名单纯年龄相关性白内障)的泪液样本进行了分析。通过对泪液代谢指纹进行机器学习,成功构建了一个仅包含三个关键代谢特征的诊断模型。该模型在验证队列中表现出色,曲线下面积达到0.923,灵敏度为85.9%,特异性为82.0%。这意味着,仅需采集10纳升泪液,即可在分钟级别内实现对糖尿病性白内障的精准、无创鉴别诊断。
深入机制:揭示眼表与眼内的代谢“对话”
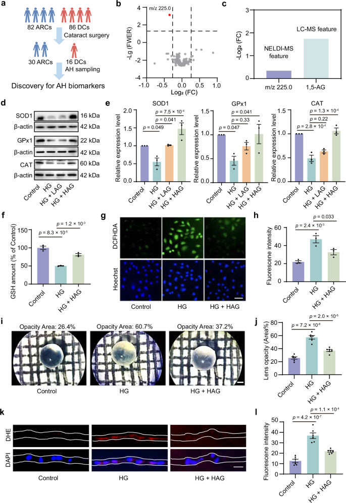
该研究深入探索糖尿病性白内障的发生机制。为了对NELDI-MS筛选出的关键代谢特征进行精准鉴定,团队创新性提出了基于痕量样本的快速二维信息特征匹配策略,成功将泪液中的诊断标志物注释为甘油-3-磷酸、9,10-DHOME、12,13-DHOME和N-乙酰神经氨酸。这些代谢物与能量代谢、炎症和氧化应激密切相关。通过对匹配的房水样本进行分析,团队在眼内发现了1,5-脱水葡萄糖醇作为糖尿病性白内障的生物标志物。
相关性分析表明,眼表泪液与眼内房水的代谢紊乱虽不相同,但密切相关。进一步的细胞和离体晶状体实验证实,1,5-脱水葡萄糖醇能够通过上调抗氧化酶水平,显著减轻高糖诱导的晶状体氧化应激和混浊,发挥了保护作用。这揭示了1,5-脱水葡萄糖醇水平降低可能是糖尿病性白内障发生发展的重要环节。
1,5-脱水葡萄糖醇在高糖环境下对晶状体的保护作用机制
该研究将高性能NELDI-MS技术与机器学习相结合,首次实现了基于痕量泪液代谢指纹的糖尿病性白内障无创诊断,并建立了连接泪液与房水的代谢研究新策略,为疾病机制探索提供了新视角。
该方法具有无创、快速、样本需求量极低、准确性高的显著优势,有望在未来转化为一种适用于眼科门诊的常规筛查工具,为实现糖尿病性白内障的早期诊断、风险预警和个性化治疗提供强有力的技术支撑。同时,该研究范式也可推广至其他基于痕量体液的无创诊断研究领域,具有广阔的临床应用前景。
华东师范大学博士研究生祁子衡、上海交通大学医学院附属第九人民医院博士研究生王淼、主治医师严晨熙为共同第一作者永华配资。万晶晶教授、苏蕴副研究员、范先群教授、郭涛主任医师为共同通讯作者。
满盈网配资提示:文章来自网络,不代表本站观点。